LinkedIn Insights
We regularly share insights, case studies, product updates, and behind-the-scenes content on LinkedIn. This page gathers our most valuable posts – selected for their relevance, technical depth, or the conversations they’ve sparked in the engineering community. Click through to read and engage.
Traditional vs. Modern Stress Engineering: Are You Ready to Evolve?
Many stress engineers still rely on outdated, sequential workflows that slow down projects and increase the risk of errors. This post explores how STRESS-BIM3D introduces a smarter, faster approach — enabling automation, consistency, and real-time collaboration to transform how teams manage stress analysis.
Bridging the Gap Between Stress Analysis and 3D Project Tools
Many engineers initially mistake STRESS-BIM3D for just another stress analysis tool—but it’s not. It is a Management App that acts as a smart connector between traditional stress software and 3D project platforms like AutoCAD, Navisworks, and SAP2000. By automatically generating a geometric clone of your stress model in .DWG and .NWD formats, it enables seamless collaboration between disciplines, reduces errors, and streamlines workflows across industrial projects.


STRESS-BIM3D R2V2 Launch: Unified Experience for Rohr2 and Caesar Users
We’re excited to introduce STRESS-BIM3D R2V2 — the powerful new release for Rohr2 users that aligns interface, data handling, and geometry management just like our version for Caesar. This update brings seamless workflows and improved collaboration across platforms, helping engineers share stress analysis data in both DWG and tabular formats.
Breaking Barriers: STRESS-BIM3D Now Delivers IFC-Compatible 3D CAD Files
STRESS-BIM3D reaches a new milestone by enabling the generation of 3D geometric clones from Caesar II and Rohr2 into CAD environments such as AutoCAD, BricsCAD, GstarCAD, NanoCAD, and ZWCAD. These models are now compatible with platforms like Navisworks, MicroStation, OpenPlant, and more. Thanks to IFC export capabilities, engineers can share intelligent 3D geometry enriched with attributes across any viewer or design tool that supports IFC — paving the way for universal collaboration in industrial projects.
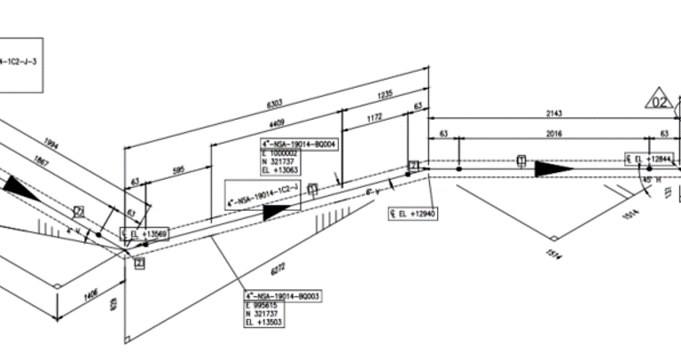
Tackling Complex Isometric Drawings: How STRESS-BIM3D Simplifies Non-Orthogonal Pipe Layouts
Creating stress isometrics for non-orthogonal pipes — with slopes and combined XYZ orientations — is notoriously challenging, often requiring multiple drawings, intense concentration, and spatial reasoning. This post highlights how STRESS-BIM3D streamlines the process by regenerating a true-scale geometric clone of the model, enabling clear visualization in Navisworks and reducing errors caused by manual edits. A preview of upcoming features also hints at even greater control and coordination for stress engineers.
NOBO Approval and 3D Accuracy: Earning Trust Through STRESS-BIM3D
In European industrial projects, Notified Bodies (NOBOs) are the ultimate authority when it comes to legal compliance and plant certification. Experienced NOBO engineers often request stress isometrics directly from the stress analysis software — and any mismatch between the 3D model and the stress input can raise red flags. This post explains how STRESS-BIM3D helps engineers visually verify geometry in Navisworks, ensuring alignment between models and stress data. The result? Greater confidence, reduced risk, and smoother certification processes.
Smarter Pipe Stress Reports: Make Your Deliverables Work for Everyone
Traditional pipe stress reports can span hundreds of pages, making them tedious to review and prone to error — both for engineers and clients. This post explores how STRESS-BIM3D revolutionizes report generation by automating key sections, integrating verified construction isometrics, and enabling 3D model overlays in Navisworks. With geometry, supports, and nodes visualized clearly in a .dwg file, your team gains traceability, your client gains confidence, and your deliverable becomes a powerful communication tool.










From Input Echo to Full 3D Transparency in Pipe Stress Verification
Reviewing complex stress analyses using only the Input Echo can be frustrating—and risky. As soon as your piping system starts branching, the chance of overlooking geometry mismatches or input errors increases dramatically.
That’s why STRESS-BIM3D doesn’t replace your stress analysis software—it enhances it. By generating a true-to-scale 3D geometric clone from Caesar, Autopipe, or Rohr2, and merging it into platforms like Navisworks, STRESS-BIM3D gives engineers and clients a clear, visual, and verifiable foundation for stress report review and approval.

